Overview
Within This Page
The topic of dining and food service covers a vast array of facility types and operations from fast food kiosks to cafeterias and fine-dining restaurants. The Dining Facilities described here represent an operation geared towards feeding a large number of people relatively quickly. There are multiple methods to accomplish these functions, and speed and volume do not preclude patron comfort or food quality.
Given the high-volume of turn-over in these facilities, they are often programmed in a campus environment or as part of a larger building or complex of buildings. As such, Dining Facilities should generally be grouped with other community or social functions within the campus or complex. The food service space-type page describes a similar function that is a sub-space of a larger facility where as this page describes a dedicated building/operation.
Building Attributes
A. Functional Design Factors
Since there are multiple design approaches to achieving the basic facility function, certain basic operational decisions must be made prior to initiating design:
- Number of people to be served
- Meal schedule and duration
- Payment style
- Food delivery and eating methodologies
- Any additional functions accommodated in the specific facility
In these types of facilities, payment style typically comprises two options:
Cafeteria style. Patrons pay a set meal price upfront at a check-in station and choose from predetermined options.
A la carte. Patrons pick up individual menu items and pay for the specific items selected or by weight at a check-out station at the exit of the serving area.
The food delivery and eating methodologies affect the size and layout of the facility. Dining facilities may accommodate more than one of the following methodologies:
Serving Line or Station. Patrons choose from predetermined options off of serving lines or stations such as hot bar line, salad bar, deli bar, pizza bar, taco bar, etc. Food may be packaged for consumption in the facility or for takeout. Payment can be either cafeteria style or a la carte.
Short order. Patrons order items for custom preparation. Food may be packaged for consumption in the facility or for takeout. Payment can be either cafeteria style or a la carte.
Takeout. Patrons chose from assorted prepackaged items that may range from sandwiches and pizza to full meals. Payment is typically a la carte.
Other operational factors that affect the design include the menu, the staffing plan, the delivery cycles, and the bussing plan.
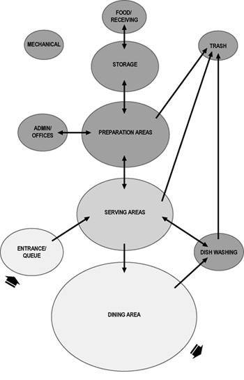
B. Space Types and Building Organization
Once the operational considerations have been determined along with other standard facility planning factors, the following spaces can be scoped and laid-out:
Entrance Lobby. The size is primarily determined by the number of personnel to be served.
Queue. The queue is the space between the entrance lobby and the serving area and is determined by the serving capacity, the serving methodology, and the payment style.
Serving Area. The serving area accommodates ordering and delivery of food to patrons and is determined by the food delivery methodology and the payment style. The design of the serving area impacts the serving capacity and must be coordinated with the queue and dining area.
Cashier Station. The cashier station accommodates patron payment, and the configuration, location and number of stations are determined by the number of people served, food delivery methodology, and the payment style. Payment options (cash, credit, pre-paid meal cards) must be determined prior to design.
Dining Area. The dining area accommodates patron eating and relaxation. It is determined by the number of personnel to be served and meal schedule and duration as expressed by turnover/serving capacity and seating capacity. The design must also be coordinated with the food delivery methodology and bussing approach.
Turnover/Serving Capacity. Turnover is the number of times a dining area seat is occupied during a given period. Turnover drives the serving capacity, which is the number of patrons served within the set meal duration. The serving capacity is used to size the functional elements of the dining facility to ensure that the required number of patrons can be served in the meal duration.
Seating Capacity. Seating capacity is determined by considering the required serving capacity and the serving methodology. The seating capacity is used to size the dining area.
Kitchen and Preparation Areas. The kitchen and all food preparation areas are determined by the number of people to be served, the food delivery methodology, the menu, the bussing style and the storage capacities.
Dish / Pot-Washing. The dish- and pot-washing areas are determined by the number of personnel to be served, bussing considerations, the food delivery methodology, and the menu.
Storage. Storage areas accommodate stocks of subsistence (consumables) and non-subsistence, e.g., tableware, cleaning supplies. The areas are determined by analysis of the menu, the number of personnel to be served, and the defined delivery cycles.
Loading Dock. The loading dock must be coordinated with storage requirements.
Also plan support areas to accommodate staff and administrative needs and any other facility functions. Trash and garbage removal and recycling can also have a significant impact on Dining Facility design and systems should be determined prior to design.
Organize the facility to foster efficient flow of people, materials, and work activities. Visually and acoustically separate patron functions from food preparation and cleaning functions. The relationship among the various storage, preparation, cooking, serving, and cleaning functions must be carefully studied to optimize work flow and efficiency. Keep travel distances short and minimize crossover of circulation paths. Plan for various serving styles.
The dining area represents the conclusion of the patron process of arrival, queuing, serving, and payment. To the extent possible, separate seated patrons from the congestion and movement of arriving and departing patrons.
Sample bubble diagram for a dining facility.
C. Design Considerations
Key design goals and considerations for Dining Facilities include the following:
Flexibility. Planners and designers should recognize that future renovations, additions and expansions of the facility are likely.
Aesthetics and Visual Image. The dining experience represents a break in the patron's day. Its design should provide a visual respite as well. The designer should provide an aesthetic and visual image in keeping with the recreational functions of the facility.
Develop Architectural Character. Create an appealing environment through interesting plan areas, spatial volumes, and other design elements. If outdoor dining is provided, consider the effect on both the facility layout and design character.
Menus. The main menu board is a focal point of the entry. Individual serving lines and stations will have their own menu, and the design and location of the menu board will depend on the serving methodology.
Natural Light. The admission of natural light is extremely important in dining areas, but direct sunshine on dining patrons can be uncomfortable and distract from a positive dining experience. Carefully coordinate the dining area, the glazing design, and the building orientation to accommodate these goals.
- Quality Work Environment. Ensure quality building systems, adequate employee facilities, easily accessible safety devices, and prevention of entry by vermin and insects.
Sanitation, Durability, and Maintainability. The design should accommodate cleaning and maintenance in high-wear areas, including food preparation, dishwashing, and pot- and pan-washing areas.
Emerging Issues
Dining Facilities may be strong candidates to function as emergency shelters for the community or campus they serve. The dining area is typically a large open space necessary for group shelter, and the food service component is a critical asset. Designing the facility to remain operational after an emergency incident will significantly affect the project budget and requires classifying the building to meet higher occupancy categories and increasing the emergency back-up power requirements.
Relevant Codes and Standards
Standard federal and state building codes apply, as appropriate. Also review and comply with the following:
- FC 4-722-01F Air Force Dining Facilities
- FC 4-722-01N Navy and Marine Corps Dining Facilities
- Food Code U.S. Food and Drug Administration, Department of Health and Human Services
- NFPA 96: Standard for Ventilation Control and Fire Protection of Commercial Cooking Operations, National Fire Protection Association
- UL 710 Standard for Exhaust Hoods for Commercial Cooking Equipment, Underwriters Laboratories